Introduction aux actions de périphérique Intune
Historiquement, l'exécution des actions de périphérique Intune distantes (synchronisation, réinitialisation, approbation EPM) suivait un comportement direct et prévisible. Lorsqu'un administrateur déclenchait une synchronisation ou modifiait une assignation de stratégie, le périphérique recevait immédiatement la notification push correspondante.
Fonctionnement des notifications push
La notification push elle-même ne contient aucune instruction spécifique. Elle sert uniquement de signal de réveil indiquant au périphérique qu'il doit contacter le service pour récupérer les dernières stratégies et paramètres.
Cette approche garantissait une expérience utilisateur réactive. Le client OMA-DM traitait systématiquement ces notifications comme des messages critiques, contournant ainsi toute logique d'exécution différée pour un traitement immédiat.

Évolution du comportement : l'apparition du délai de 5 minutes
Phase initiale : classification critique permanente
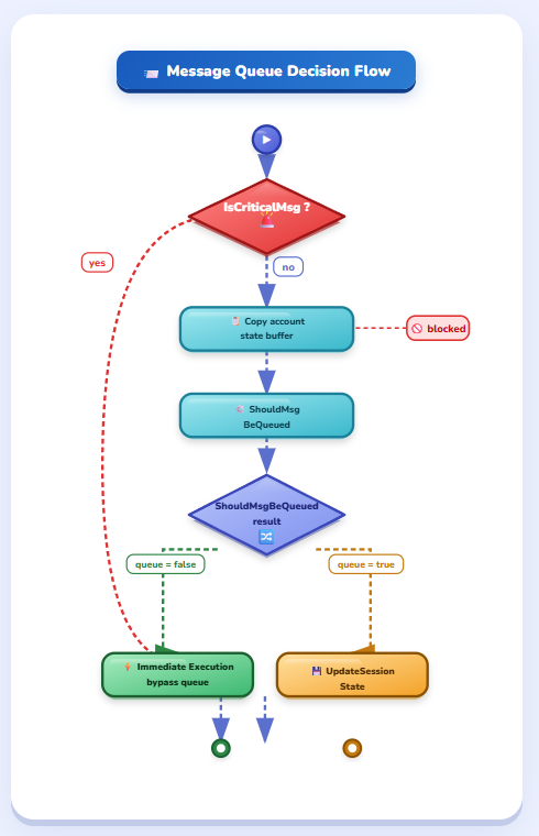
Dans les versions antérieures du client OMA-DM, toutes les sessions initiées par notification push étaient automatiquement classifiées comme opérations critiques. Cette classification via la fonction IsCriticalMsg garantissait qu'une notification push d'Intune déclenchait immédiatement une session de gestion plutôt que d'être mise en file d'attente.

Le processus s'articulait ainsi :
Réception de la notification
Le périphérique reçoit la notification push et se réveille immédiatement.
Invocation du client OMA-DM
La fonction OmaDmInitiateSession_Internal est invoquée directement sans délai.
Démarrage de session
La session OMADM commence instantanément, sans mise en file d'attente ni logique de planification.

Changement architectural : introduction de la logique de file d'attente
Ultérieurement, Microsoft a introduit une nouvelle logique d'exécution dans le client OMA-DM. La plateforme a acquis la capacité de différer la synchronisation Intune au lieu de l'exécuter systématiquement de manière immédiate.
Impact du changement
Ce changement a modifié la classification des sessions initiées par push : elles ne sont plus automatiquement traitées comme critiques et suivent désormais un modèle d'exécution en file d'attente.

La gestion de cette file d'attente s'effectue via ScheduleQueuedTask, qui crée une tâche planifiée dans le dossier EnterpriseMgmtNonCritical.

Conséquences du délai de 5 minutes
Impact sur l'expérience utilisateur
Cette modification a introduit une fenêtre de délai fixe de cinq minutes pour les actions de périphérique. Les sessions de synchronisation qui empruntaient ce chemin ne s'exécutaient plus instantanément, mais attendaient dans cette fenêtre temporelle avant d'être relancées lorsque les conditions le permettaient.
Comprendre le comportement
Le changement clé n'était pas l'introduction de la file d'attente elle-même, mais la modification de la logique de classification dans IsCriticalMsg. Les sessions OMADM initiées par push n'étaient plus automatiquement traitées comme critiques.
Scénarios affectés
Ce délai impactait plusieurs types d'actions critiques :
- Synchronisation de périphérique : délai de 5 minutes au lieu d'une exécution immédiate
- Réinitialisation à distance : temporisation inappropriée pour une action urgente
- Approbations EPM : délai problématique pour les demandes d'élévation de privilèges
- Actualisation des stratégies : latence accrue pour les changements de configuration

Manifestation du délai après 8 heures
Le comportement identifié dans des recherches précédentes révélait que les actions distantes semblaient rapides peu après l'inscription mais devenaient notablement plus lentes le jour suivant. Ce qui apparaissait comme une dérive temporelle s'avérait être le moment où le client cessait de traiter les notifications push comme critiques.
Solution Microsoft : restauration de l'exécution critique
Développement d'un contournement sélectif
Microsoft a reconnu que certains scénarios nécessitaient une exécution immédiate plutôt qu'un passage par le pipeline différé. L'entreprise a donc introduit un contournement sélectif dans la logique IsCriticalMsg mise à jour.

Ce mécanisme permet à certains messages push d'être à nouveau marqués comme critiques, restaurant ainsi le chemin d'exécution immédiate dans les cas où le délai posait problème.
Processus d'exécution restauré
Lorsqu'un message push est marqué comme critique, la session OMA-DM contourne ShouldMsgBeQueued et est lancée directement, reproduisant le comportement original.

Contrôle par indicateur de fonctionnalité
Pour contrôler l'application de ce contournement, Microsoft a placé le mécanisme derrière un indicateur de fonctionnalité de maintenance : Feature_Servicing_DMPushMessageSetCritical.

Déploiement progressif
Cet indicateur permet à Microsoft de déployer le changement progressivement via un "Controlled Feature Rollout" plutôt que d'activer le comportement globalement en une seule fois.
Architecture finale : approche équilibrée
L'architecture résultante propose un modèle plus équilibré :
- File d'attente par défaut : reste la solution sécurisée pour la plupart des scénarios
- Chemin critique restauré : réintroduit uniquement lorsque le délai est reconnu comme nuisant ou perturbateur
- Contrôle granulaire : possibilité d'observer l'impact et d'activer sélectivement le chemin critique selon les besoins
Implications pour les administrateurs
Cette évolution technique apporte plusieurs bénéfices aux environnements Intune :
Amélioration de la réactivité
- Actions urgentes : réinitialisation et synchronisation redeviennent instantanées
- Approbations EPM : traitement immédiat des demandes d'élévation de privilèges
- Expérience utilisateur : retour à un comportement prévisible et réactif
Maintien de la stabilité
- Workloads d'arrière-plan : conservent les bénéfices de la mise en file d'attente
- Prévention des tempêtes de tentatives : logique de différé maintenue pour les opérations non critiques
- Stabilité réseau : sessions toujours adaptées aux conditions de connectivité
Conclusion
L'évolution des actions de périphérique Intune illustre parfaitement les défis de l'optimisation des systèmes de gestion à grande échelle. L'introduction initiale de la logique de mise en file d'attente répondait à des besoins légitimes de stabilité et d'efficacité, mais a involontairement impacté des scénarios nécessitant une réactivité immédiate.
Mise à jour requise
Pour bénéficier de la restauration de l'exécution instantanée, assurez-vous que vos environnements disposent de la mise à jour de février 2026 et que l'indicateur de fonctionnalité approprié est activé.
La solution de Microsoft, avec son contournement sélectif contrôlé par indicateur de fonctionnalité, démontre une approche prudente et mesurée pour résoudre ces défis architecturaux tout en préservant les améliorations de stabilité acquises.
Liens utiles
- Documentation officielle Microsoft Intune
- Guide de dépannage des actions de périphérique Intune
- Architecture OMA-DM dans Windows
- Gestion des notifications push dans Intune
Glossaire
OMA-DM (Open Mobile Alliance Device Management) : Protocole standard de gestion de périphériques mobiles utilisé par Intune pour communiquer avec les appareils Windows.
Notification Push : Signal de réveil envoyé par Intune aux périphériques pour déclencher une vérification des stratégies et configurations.
Session critique : Session de gestion qui contourne la logique de mise en file d'attente pour s'exécuter immédiatement.
EPM (Endpoint Privilege Management) : Fonctionnalité Intune permettant de gérer l'élévation de privilèges sur les points de terminaison.
Indicateur de fonctionnalité : Mécanisme permettant d'activer ou désactiver des fonctionnalités spécifiques de manière contrôlée.
Controlled Feature Rollout : Processus de déploiement progressif d'une fonctionnalité pour en observer l'impact avant activation complète.



